• --
  • --
  • 校历
教改科研
津桥首页 > 法学院 > 教改科研

一、教学科研

2009年至今,法学院教师申请科研项目累计达到25项,院级教学成果奖4项。

1、云南省科学研究基金项目18项:

image001


2、学院自立项7项:

image002


3、省哲学社会科学项目立项1项:

image003


 

4、院级教学成果奖4项:

image004


 

二、质量工程

12009年至今,获批云南省省级质量工程项目9项:

image005


 

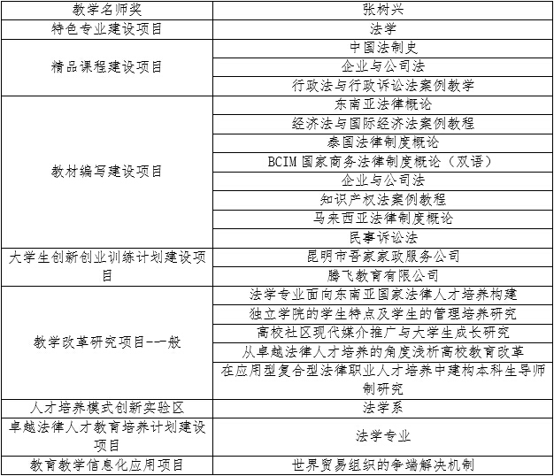
22009年至今,获批院级质量工程项目16项:

image006

 

3、2009年至今,获批云南省教育科学规划课题2项

图片11